|
|
|
 |
EUP2573
产品特点:
1. VDD Range: 2.7V to 5.5V
2. High Efficiency up to 90%
3. 1.2MHz Fixed Switching Frequency
4. Tiny External Components
|
规格书下载 |
 |
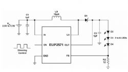
EUP2571
产品特点:
1.2.6V to 5.5V Input Range
2.26V Output with Over Voltage Protection
3.High Efficiency :85 % Typical
4.PWM Dimming Control
5.Internal High Power 30V MOSFET Switch
6. Fast 1.1MHz Switching Frequency
7.Small, Low-Profile Inductors and Capacitors
8. SOT23-5,SOT23-6 Package
9. RoHS Compliant and 100% Lead (Pb)-Free |
规格书下载 |
 |
EUP2570 ver1.0
产品特点:
|
规格书下载 |
 |
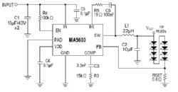
MA5604
产品特点:
The MA5604 is a monolithic synchronous buck regulator. The device integrates internal high
side and external low side power MOSFETs, and provides 5A of continuous load current over a
wide input voltage of 8V to 38V. Current mode control provides fast transient response and
cycle-by-cycle current limit. |
规格书下载 |
 |
MA5603
产品特点:
The MA5603 is a monolithic synchronous buck regulator, and step-down converter designed
for driving up to 10 series white LEDs from a 38V system input. The total LED driving current up
to 2.5A , which is measured through an external current sense resistor. Its low 200mV feedback
voltage reduces power loss and improves efficiency. The MA5603 includes current limit, short
circuit protection and thermal shutdown protection preventing damage. |
规格书下载 |
 |
MA5602
产品特点:
MA5602 is a wide input voltage, high efficiency Active CC step-down DC/DC converter that
operates in either CV (Constant Output Voltage) mode or CC (Constant Output Current) mode.
MA5602 provides up to 2.5A output current at 200kHz switching frequency. Current mode control
provides fast transient response and cycle-by-cycle current limit. |
规格书下载 |
 |
MA5601
产品特点:
The MA5601 is a monolithic synchronous buck regulator. The device integrates two internal
power MOSFETs, and provides 2.5A of continuous load current over a wide input voltage of 8V
to 38V. Current mode control provides fast transient response and cycle-by-cycle current limit. |
规格书下载 |
 |
MA5202
产品特点:
The MA5202 is a monolithic asynchronous buck regulator. The device integrates power
MOSFET, and provides 0.8A of continuous load current over a wide input voltage of 4.75V to
36V. Current mode control provides fast transient response and cycle-bicycle current limit. |
规格书下载 |
 |
MA5201
产品特点:
The MA5201 is a monolithic asynchronous buck regulator. The device integrates power
MOSFET, and provides 1.2A of continuous load current over a wide input voltage of 4.75V to
24V. Current mode control provides fast transient response and cycle-bicycle current limit. |
规格书下载 |
 |
MA5005
产品特点:
The MA5005 is a monolithic synchronous buck regulator with a built in internal power
MOSFET. It achieves 1.0A continuous output current fix switching frequency with excellent
load and line regulation.
Current mode operation provides fast transient response and eases of loop
|
规格书下载 |
首页
<<
上一页
1
2
3
4
5
下一页
>>
尾页
10条/页 3/9 共86条
|