|
|
|
 |
MA2004
产品特点:
The MA2004 is a current mode step up converter, fixed frequency, inrush current limiting
and internal soft-start. It includes an error amplifier, ramp generator, comparator, built-in 150mΩ
N-Channel power MOSFET make this regulator highly power efficient. |
规格书下载 |
 |
MA2002
产品特点:
The MA2002 is a highly efficient, synchronous, fixed frequency, current-mode step-up
converter, inrush current limiting and internal soft-start. It includes an error amplifier, ramp
generator, comparator, N-Channel switch and P-Channel synchronous rectified switch (which
greatly improves efficiency). |
规格书下载 |
 |
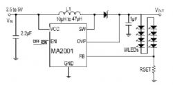
MA2001
产品特点:
The MA2001 is a high frequency, asynchronous boost converter. The internal MOSFET
can support up to 8 White LEDs for backlighting and OLED power application, and the internal
soft start function can reduce the inrush current. |
规格书下载 |
 |
App Low Rho FSMD1812 Series
产品特点:
Applications: All high-density boards
Product Features: Small surface mountable, Solid state, Faster time to trip than standard SMD devices, Lower resistance than standard SMD devices
Operation Current: 1.40A~6.00A
Maximum Voltage: 6VDC
|
规格书下载 |
 |
App Low Rho FSMD1210 Series
产品特点:
Product Features: Small surface mountable, Solid state, Faster time to trip than standard SMD devices, Lower resistance than standard SMD devices
Operation Current: 1.75~4.50A
Maximum Voltage: 6V |
规格书下载 |
 |
App Lo Rho FSMD1812 Series
产品特点:
Applications: All high-density boards
Product Features: Small surface mountable, Solid state, Faster time to trip than
standard SMD devices, Lower resistance than standard SMD devices
Operation Current: 1.4A~3.7A
Maximum Voltage: 6V |
规格书下载 |
 |
App Lo Rho FSMD1210
产品特点:
Applications: All high-density boards
Product Features: Small surface mountable, Solid state, Faster time to trip than
standard SMD devices, Lower resistance than standard SMD devices
Operation Current: 1.75~3.00A
Maximum Voltage: 6V |
规格书下载 |
 |
App Lo Rho FSMD1206 Series
产品特点:
Applications: All high-density boards
Product Features: Small surface mountable, Solid state, Faster time to trip than
standard SMD devices, Lower resistance than standard SMD devices
Operation Current: 1.75~3.00A
Maximum Voltage: 6V |
规格书下载 |
 |
App Lo Rho FSMD1206 All-4
产品特点:
RoHS Compliant & Halogen Free
Applications: All high-density boards
Product Features: Small surface mountable, Solid state, Faster time to trip than standard SMD devices, Lower resistance than standard SMD devices
Operation Current: 0.5~3.0A
Maximum Voltage: 6V |
规格书下载 |
 |
App Lo Rho FSMD0805 Series
产品特点:
Applications: All high-density boards
Product Features: Small surface mountable, Solid state, Faster time to trip than
standard SMD devices, Lower resistance than standard SMD devices
Operation Current: 0.75~1.75A
Maximum Voltage: 6V |
规格书下载 |
首页
<<
上一页
1
2
3
4
5
下一页
>>
尾页
10条/页 4/9 共86条
|